Carry Lookahead and Signed-Digit Addition
Tom Kelliher, CS 240
Feb. 22, 2008
Read 4.6-4.7.
Addition limits.
- Carry lookahead addition.
- Signed digit representations.
Introduction to VHDL.
- Now, we demonstrate a feasible
adder.
- Recall:
- Carry generate:
.
- Carry propagate:
.
Restricting the carry computation circuitry to a tree structure:
- Leaves: Four-bit carry lookahead adders.
- Non-Leaves: Four-bit carry lookahead group units.
- Design a four-bit full carry lookahead adder.
Block diagram:
Block generate, propagate.
- What is the fan-in?
- What is the delay model from inputs to outputs?
- Design a 4-Group carry lookahead unit.
Block diagram:
Use of block generates, propagates.
- What is the fan-in?
- What is the delay model from inputs to outputs?
Total gate delays for ripple-carry adder.
Gate delays for cascaded and full carry lookahead adders.
- Consider the digit set of the maximally redundant signed digit
representation for radix
:
- For radix 2 we have:
.
Radix 4:
.
- For some values, there are multiple representations. For example:
(radix 2).
- This redundancy can be exploited so that we can design constant time signed
digit adders.
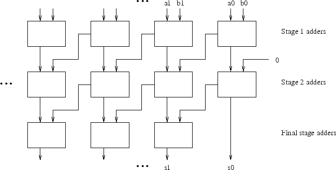
- Idea: Ensure that a carry propagates no further than two bit positions.
- Circuit sketch:
- Stage 1 adder addition table:
| Addend + Augend |
Carry |
Sum |
 |
 |
0 |
 |
 |
1 |
| 0 |
0 |
0 |
| 1 |
0 |
1 |
| 2 |
1 |
0 |
Goal: Ensure sums are
to eliminate -2 as a possible starting sum
in the next stage.
- Stage 2 adder addition table:
| Addend + Augend |
Carry |
Sum |
 |
0 |
 |
| 0 |
0 |
0 |
| 1 |
1 |
 |
| 2 |
1 |
0 |
Goal: Ensure sums are
to eliminate 2 and -2 as possible
starting sums in the next stage.
- Final stage addition table:
| Addend + Augend |
Carry |
Sum |
 |
0 |
 |
| 0 |
0 |
0 |
| 1 |
0 |
1 |
Thomas P. Kelliher
2008-02-19
Tom Kelliher